Structure
Myanma Agricultural Development Bank
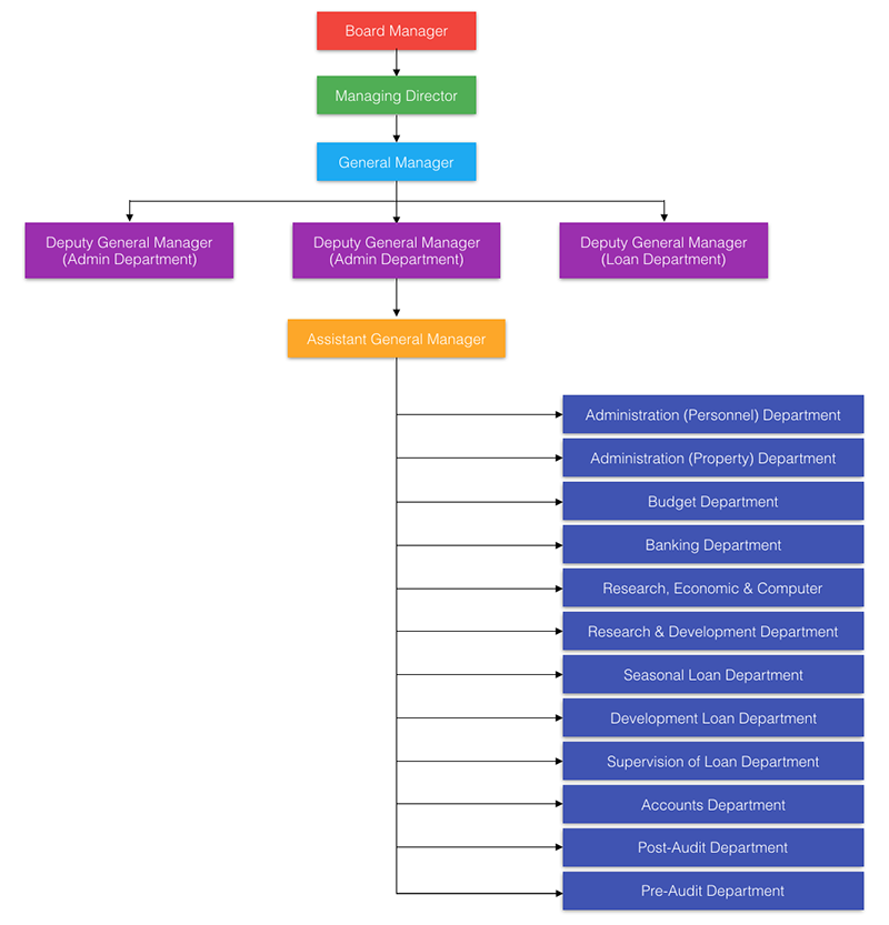
Structure
Organization Chart


Board of Directors
Rules of operations are down by the board of directors of the bank.
| 1 | Deputy Minister Ministry of Planning and Finance |
Chairman |
| 2 |
Director General Livestock Breeding and Veterinary Department Ministry of Agriculture, Livestock and Irrigation |
Member |
| 3 |
Director General Department of Agriculture Land Management and Statistics Ministry of Agriculture, Livestock and Irrigation |
Member |
| 4 |
Director General Department of Agriculture Ministry of Agriculture, Livestock and Irrigation |
Member |
| 5 |
Director General Department of Trade Ministry of Commerce |
Member |
| 6 |
Managing Director Myanma Economic Bank Ministry of Planning and Finance |
Member |
| 7 |
Director General Budget Department Ministry of Planning and Finance |
Member |
| 8 |
Director General Central Bank of Myanmar |
Member |
| 9 |
Managing Director Myanma Agricultural Development Bank Ministry of Planning and Finance |
Secretary |

